15.5 INSTRUMENTATION CIRCUITS
1. Tujuan [kembali]
- Dapat mengetahui prinsip kerja dari rangkaian instrumental.
- Dapat mengetahui komponen rangkaian instrumentalon.
- Dapat mengetahui komponen rangkaian instrumnetal.
2. Alat dan Bahan [kembali]
- Alat- Baterai, berfungsi sebagai sumber arus listrik.
- Voltmeter DC, berfungsi untuk mengetahui beda potensial tegangan DC antara 2 titik pada suatu beban listrik atau rangkaian elektronika.
- Ammeter DC, berfungsi untuk mengetahui arus tegangan DC pada suatu rangkaian listrik atau suatu beban listrik.
- Bahan- Resistor, berfungsi sebagai pembagi, pembatas, dan pengatur arus dalam suatu rangkaian.
- Transistor NPN, sebagai sirkuit pemutus dan penyambung arus (switching).
- Op Amp, berfungsi untuk memperkuat sinyal listrik.
3. Dasar Teori [kembali]
- DC Milivoltmeter
Gambar 15.25 menunjukkan op-amp 741 yang digunakan sebagai penguat dasar dalam dc millivoltmeter. Amplifier menyediakan meter dengan impedansi input tinggi dan faktor skala yang hanya bergantung pada nilai dan akurasi resistor.
Gambar 15.25 Op-amp dc milivoltmeter.
Analisis rangkaian op-amp menyediakan fungsi transfer rangkaian:
Sebagai contoh, jika Rf diubah menjadi 200 k, maka akan menghasilkan faktor skala rangkaian :
Dalam membuat millivoltmeter dibutuhkan op-amp, beberapa resistor, dioda, kapasitor, dan pergerakan meter.
AC Milivoltmeter
Contoh lain dari rangkaian instrumentasi adalah ac milivoltmeter yang ditunjukkan pada gambar dibawah.
Gambar 15.26 dc milivoltmeter menggunakan Op-amp
Fungsi transfer sirkuit adalah :
yang muncul sama dengan dc milivoltmeter, kecuali bahwa dalam hal ini sinyal yang ditangani adalah sinyal ac.
Display Driver
Gambar 15.27 menunjukkan rangkaian op-amp yang dapat digunakan untuk mengoperasikan tampilan lampu atau tampilan LED. Ketika input noninverting ke sirkuit pada Gambar 15.27a berada di atas input inverting, output pada terminal 1 menuju ke level saturasi positif (mendekati +5 V dalam contoh ini) dan lampu akan menyala ketika transistor Q1 bekerja. Seperti yang ditunjukkan pada rangkaian, output op-amp menyediakan arus 30 mA ke basis transistor Q1, yang kemudian mengoperasikan 600 mA melalui transistor pilihan yang sesuai (dengan B> 20) yang mampu menangani jumlah arus tersebut. Gambar 15.27b menunjukkan rangkaian op-amp yang dapat mensuplai 20 mA untuk mengoperasikan tampilan LED ketika input noninverting bernilai positif dibandingkan dengan input inverting.
Gambar 15.27 Display driver circuits: (a) lamp driver; (b) LED driver.
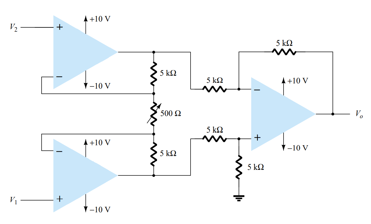
Instrumentations Amplifier
Sebuah rangkaian yang menyediakan output berdasarkan perbedaan antara dua input (kali faktor skala) ditunjukkan pada Gambar. 15.28. Potensiometer digunakan untuk memungkinkan penyesuaian faktor skala rangkaian. Ketika tiga op-amp digunakan, IC op-amp quad-tunggal adalah semua yang diperlukan (selain komponen resistor).
Gambar 15.25 Instrumen amplifier.
Tegangan output dapat ditunjukkan :
sehingga output bisa didapat dari :
4. Prinsip Kerja [kembali]
- DC Milivoltmeter
Baterai sebagai sumber tegangan input. Tegangan dialirkan ke resistor kemudian ke op-amp yang digunakan sebagai penguat dasar, sehingga didapatkan tegangan output yang lebih dari tegangan input yang berupa DC.
- DC Milivoltmeter
Sumber AC digunakan sebagai input. Tegangan tersebut kemudian dialirkan ke resistor kemudian ke op-amp yang berfungsi sebagai dasar sehingga didapatkan tegangan ouput yang lebih kuat yang berupa tegangan AC.
- Display Drive
Sinyal input masuk ke op-amp dapat digunakan untuk mengendalikan lampu. Saat input non-inverting dan menghasilkan Output di terminal pertama yang bernilai saturasi positif maka lampu akan menyala jika transistor bekerja.
- Instrumentation Amplifier
Op-Amp non inverting memiliki masukan yang dibuat melalui input non inverting. Dengan demikian tegangan keluaran rangkaian ini akan satu fasa dengan tegangan inputnya.
Gambar 15.25 menunjukkan op-amp 741 yang digunakan sebagai penguat dasar dalam milivoltmeter dc. Amplifier menyediakan meteran dengan impedansi input tinggi dan faktor skala yang hanya bergantung pada nilai resistor dan akurasi. Perhatikan bahwa pembacaan meter mewakili milivolt sinyal pada input sirkuit. Analisis sirkuit op-amp menyediakan
fungsi transfer sirkuit,
Dengan demikian, input 10 mV akan menghasilkan arus melalui meteran 1 mA. Jikainput adalah 5 mV, arus melalui meteran akan menjadi 0, 5 mA, yang merupakan skala setengahDefleksi. Mengubah Rf menjadi 200 k , misalnya, akan menghasilkan skala sirkuit factor dari:
menunjukkan bahwa meteran sekarang terbaca 5 mV, skala penuh. Harus diingat bahwa
membangun milivoltmeter seperti itu membutuhkan pembelian op-amp, beberapa resistor, dioda, kapasitor, dan gerakan meter.
Contoh lain dari rangkaian instrumentasi adalah milivoltmeter ac yang ditunjukkan pada Gambar.
15.26. Fungsi transfer sirkuit adalah:
yang tampak sama dengan dc millivoltmeter, kecuali bahwa dalam hal ini sinyal
ditangani adalah sinyal ac. Indikasi meter memberikan defleksi skala penuh untuk
tegangan input ac 10 mV, sedangkan input ac 5 mV akan menghasilkan defleksi setengah skala dengan pembacaan meter ditafsirkan dalam satuan milivolt.
Rangkaian Display Driver
Gambar 15.27 menunjukkan sirkuit op-amp yang dapat digunakan untuk menggerakkan tampilan lampu atau LED menampilkan. Ketika input noninverting ke sirkuit.
Pada Gambar 15.27a berada di atasmembalikkan input, output di terminal 1 menuju ke tingkat saturasi positif (dekat +5 V dalam contoh ini) dan lampu digerakkan saat transistor Q1 melakukan. Sebagaiditunjukkan di sirkuit, output op-amp menyediakan 30 mA arus ke pangkalandari transistor Q1,yang kemudian menggerakkan 600 mA melalui transistor yang dipilih dengan tepat(dengan20) mampu menangani arus sebanyak itu
Gambar 15.27 (b) menunjukkan
sirkuit op-amp yang dapat memasok 20 mA untuk menggerakkan tampilan LED saat input noninverting menjadi positif dibandingkan dengan input pembalik.
Sirkuit yang menyediakan output berdasarkan perbedaan antara dua input (kali a
faktor skala) ditunjukkan pada Gambar 15.28. Potensiometer disediakan untuk memungkinkan penyesuaian
faktor skala sirkuit. Sementara tiga op-amp digunakan, IC op-amp quad tunggal
adalah semua yang diperlukan (selain komponen resistor). Tegangan keluaran dapat
terbukti:
6. Example [kembali]
- Contoh 1 : Hitung tegangan output pada gambar rangkaian berikut
Solusi
7. Problem [kembali]
8. Contoh Soal [kembali]
1.
Video Materi
Video Rangkaian 15.25
Video Rangkaian 15.26









.png)
.png)
.png)
.png)
.png)
.png)




Tidak ada komentar:
Posting Komentar